开云kaiyun沿京藏高速、北五环、京新高速通谈敷设-开云体育(中国)官方网站 - 开云 SPORTS

2024年12月24日开云kaiyun
招标平台发布了
北京轨谈交通19号线二期
(含R4线一期南段)
工程土建施工的招标筹算
名目筹算2025年1月底
认真运行招标责任

土建施工招标筹算

土建施工监理招标筹算
北京轨谈交通19号线二期北段工程,知道南起一期工程牡丹园站,北至昌平区人命科学园地区,沿花圃东路、志新路、京藏高速等通谈敷设。
知道全长约17.1公里,设站6座,包含北延干线及北延聚拢线两部分。
2024年10月16日
北京市基础门径投资有限公司网站
发布了北京轨谈交通
19号线二期工程
(北延及北延支线)
环境影响评价第一次公示

2024年10月21日
再次发布了
北京轨谈交通19号线二期工程
(北延及北延支线)
环境影响评价第二次公示



修复名目基本或者如下:
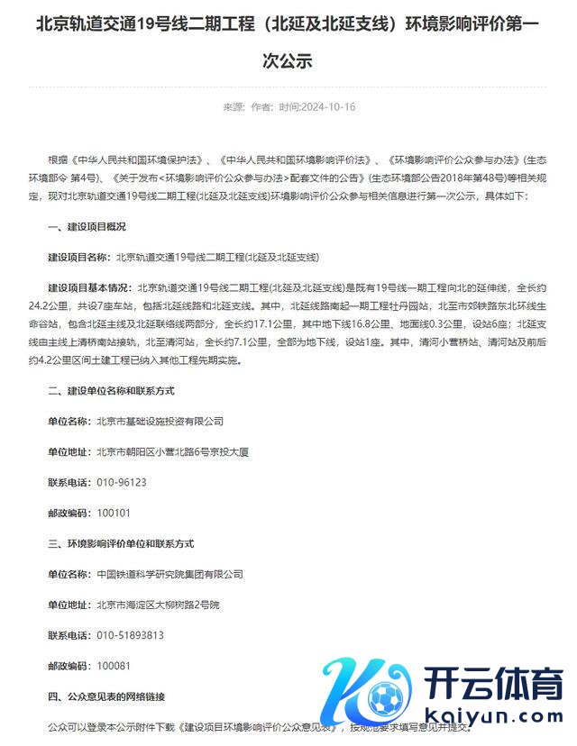
修复名目称号:北京轨谈交通19号线二期工程(北延及北延支线)
修复名目基本情况:
北京轨谈交通19号线二期工程(北延及北延支线)是既有19号线一期工程向北的蔓延线,全长约24.2公里,共设7座车站,包括北延知道和北延支线。
北延知道南起一期工程牡丹园站,北至市郊铁路东北环线人命谷站,沿花圃东路、志新路、京藏高速、北清路等通谈敷设,包含北延干线及北延聚拢线两部分,全长约17.1公里,其中地下线16.8公里、大地线0.3公里,设站6座。
北延支线由干线上清桥南站接轨,北至清河站,沿京藏高速、北五环、京新高速通谈敷设,全长约7.1公里,沿途为地下线,设站1座。
其中,清河小营桥站、清河站及前后约4.2公里区间土建工程已纳入其他工程先期现实。
两次公示内容基本上一致
二次公示还明确了
瞻望开工技术等内容

19号线北延知道

19号线二期北延及北延支线
筹算开工技术是2025年底
2029年底敞开
总工期4年

本工程系统制式
与一期工程基本保捏一致
车辆接受A型车
列车最高瞎想速率120km/h

运营技术为5:30-23:30
全日运营18小时
发车断绝为5分钟

以上内容仅供参考,以骨子修复为准。

4月28日,“北京轨谈交通19号线二期知道一体化计较决议”在京投网站公示。19号线二期是北京轨谈交通第三期修复计较名目之一,是既有19号线一期工程向海淀、昌平、丰台、大兴意见蔓延劳动的蔓延线。名目分北延干线、北延支线、南延三个部分,项筹算修复可强化沿线对出门行供给,提供快速、大容量、公交化的轨谈交通劳动。
其中北延的干线,南端是一期的牡丹园站,北至昌平的人命科学园南站,并将通过聚拢线,邻接计较的市郊铁路东北环线人命谷站。
北延干线共设6座车站,其中换乘站有3座。在北沙滩站与15号线换乘,在清河小营桥站与昌平线换乘,在新龙泽站可与13A线和13B线换乘,虽然,通过聚拢线还可在人命谷站邻接东北环线。
北延支线则是从干线的上清桥南站,向西北至清河站,共设1座车站。
南延则是北端为一期的新宫站,向南至大兴海子角站,全长约12.7公里,沿途为地下线,新设车站6座;新建车辆基地1座。串联了丰台区的槐新组团、大兴区西红门镇东区、大兴经济开导区、大兴新城团河组团、大兴新城东组团海子角地区。
19号线二期北段行将运行招标
这意味着距离开工修复又近了一步
然而,相配缺憾的是
修复留步于人命谷站
距离沙河唯有目前之遥
咱们也期待跟着项筹算束缚潜入
知道不错不绝向沙河蔓延!开云kaiyun

